公告信息
联系我们
CONTACT US
| 集团电话: | 022-59128600 |
| 集团传真: | 022-59128620 |
| 集团邮箱: | zhk@tjxlq.com |
| 集团地址: | 天津市蓟州区洇溜镇京哈公路南侧、津蓟铁路西侧 |
公告信息
您的位置:首页 > 公告信息
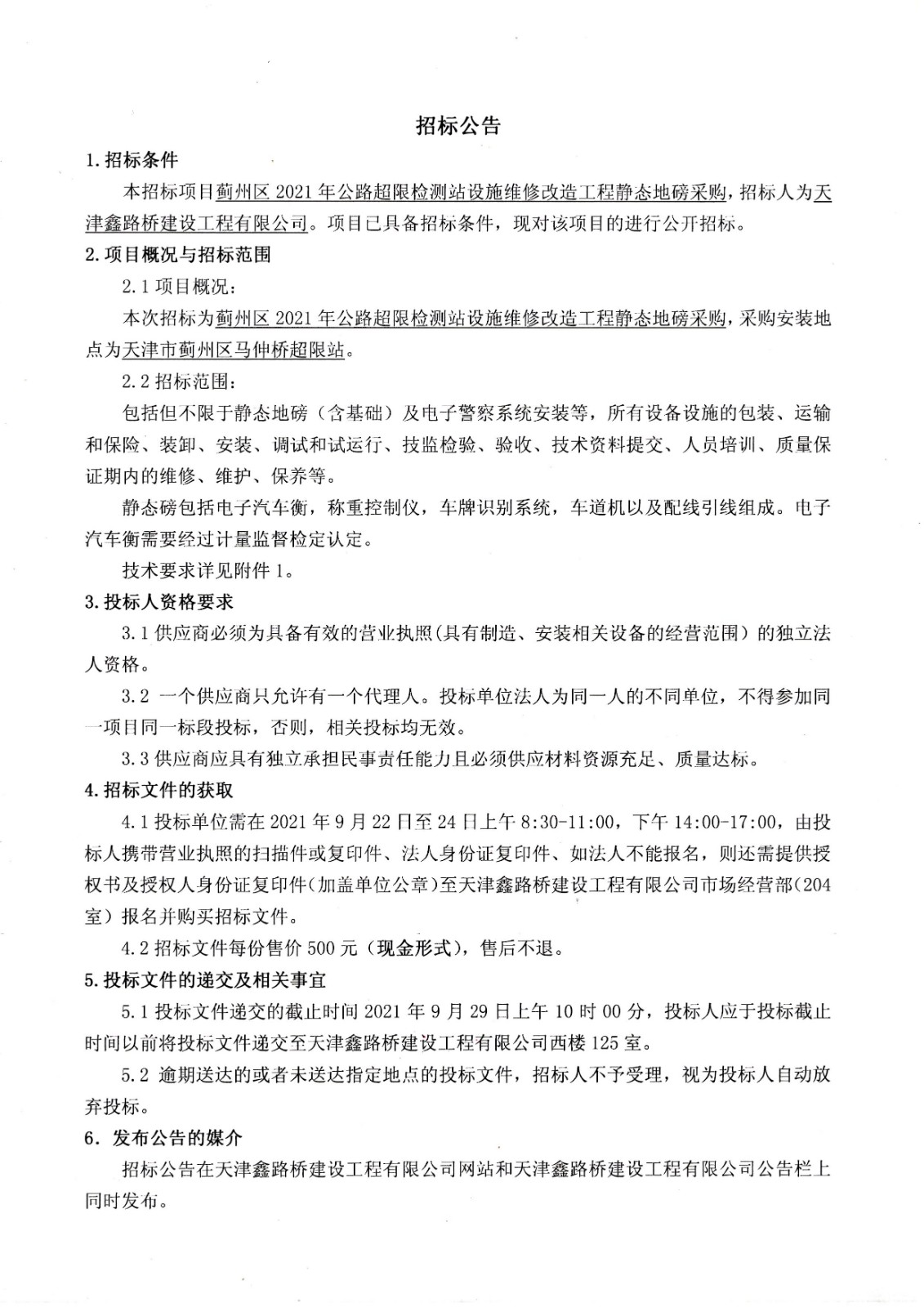
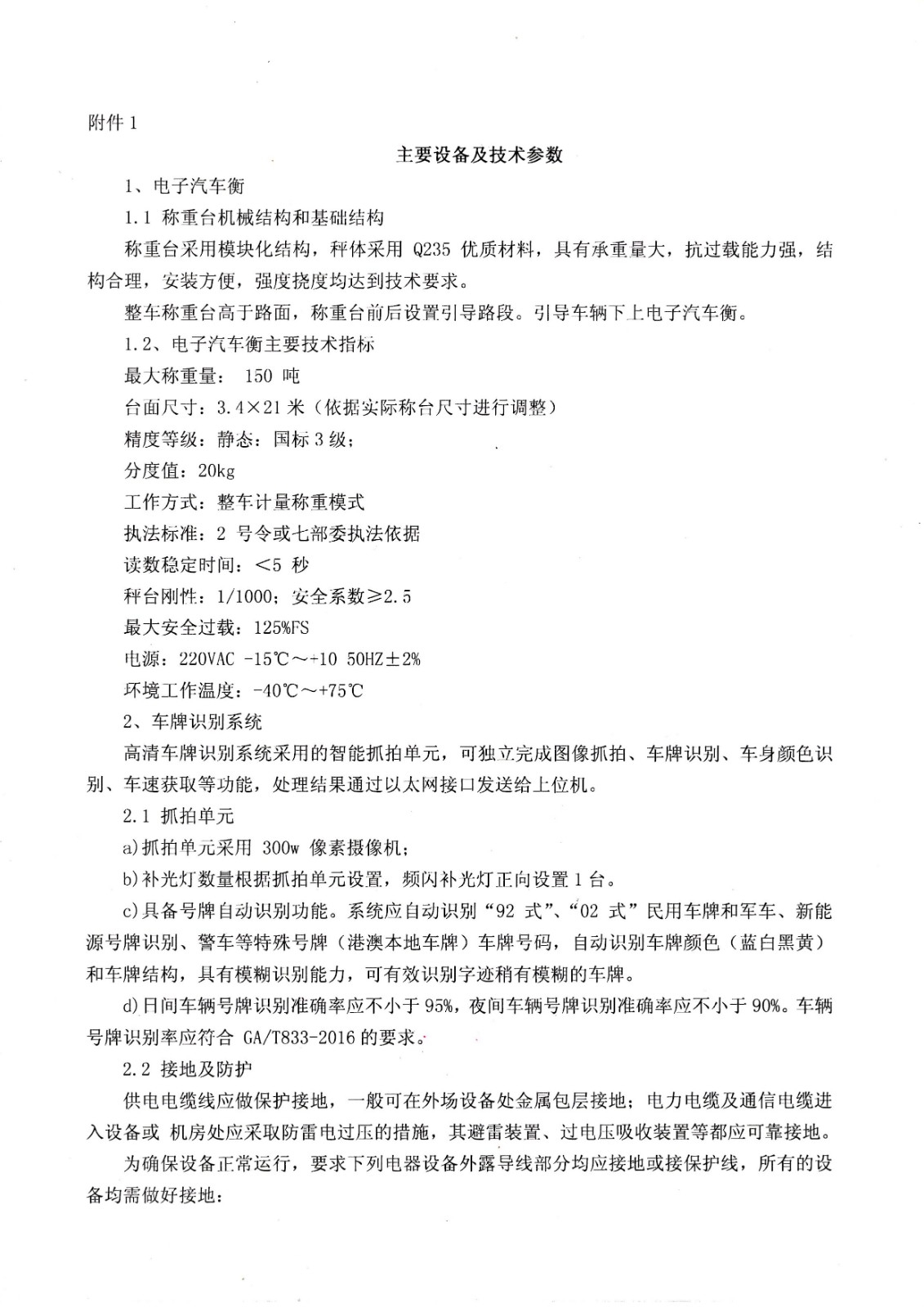
蓟州区2021年公路超限检测站设施维修改造工程静态地磅采购招标公告





联系我们
CONTACT US
| 集团电话: | 022-59128600 |
| 集团传真: | 022-59128620 |
| 集团邮箱: | zhk@tjxlq.com |
| 集团地址: | 天津市蓟州区洇溜镇京哈公路南侧、津蓟铁路西侧 |
公告信息
您的位置:首页 > 公告信息
蓟州区2021年公路超限检测站设施维修改造工程静态地磅采购招标公告




